Skip to main content
TUM - Simulation Environment for Autonomous Vehicles search search close

Overview:

In May 2018, a group of researchers from the Technical University of Munich (TUM) won the first Roborace Human + Machine Challenge. TUM's autonomous driving software stack manages environment perception, autonomous navigation, and trajectory tracking.

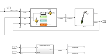
The ability to virtually test the complete autonomous driving software stack, while relying on high-fidelity simulations of the vehicle and its surroundings, is of major importance whenever developing autonomous driving systems. This talk presents a hardware-in-the-loop (HIL) environment based on scalable and expandable hardware that leverages an integrated software solution.

Highlights:

  • Learn how to virtually test the complete autonomous driving software stack
  • Developing autonomous driving systems
  • Hardware-in-the-loop (HIL) solutions

 

Product Focus:


Related Content


Let us help you to find the right solution for your project

 

Request a Configuration Proposal

Get a proposal for a real-time target
machine configured to your needs.

Request a proposal

Request a Free Workflow Demo

Curious how to accelerate control design
innovation with a modular controller hardware setup?

Request a free demo

Have Questions?

Talk to our experts about your project
and application requirements.

Contact us
Follow Speedgoat LinkedIn WeChat